
時間:2019-08-29來源:飛測生物點擊量:
小麥面粉及其制品中嘔吐毒素的情況
1、小麥制品中的嘔吐毒素DON
嘔吐毒素主要分布在小麥籽粒中的皮層部位,小麥經過初期加工后,毒素主要轉移至麩皮中,因此麩皮即成為小麥初加工產品中最易被DON污染的基質;面粉中雖然嘔吐毒素DON含量低,但污染范圍廣。
百奧明飼料公司對2012年市場中31份麩皮樣品分析,發現其中嘔吐毒素DON含量最高達5777 μg/kg,平均含量為997 μg/kg。
王淞等對我國山東、河北、吉林等10個地區小麥粉中嘔吐毒素污染情況進行了調查,發現樣品嘔吐毒素DON檢出率為30%,最高含量為862 μg/kg,未超過國家標準限量規定,但嘔吐毒素DON的污染較為廣泛,且存在一定的膳食暴露風險。
2、面條中的嘔吐毒素DON
朱惠揚(2013)對廣州市農貿市場和超市中面粉及其加工食品進行采樣檢測。結果檢測100份樣品,嘔吐毒素DON總檢出率為71%,平均含量為49.5 μg/kg;其中面條中嘔吐毒素DON最高含量達920.1 μg/kg,存在較高膳食暴露風險。

3、發酵食品中的嘔吐毒素DON
食品在發酵過程中,由于合適的溫濕度條件,容易被真菌毒素污染。
吳靜(2013)研究了普洱茶發酵中真菌毒素的污染情況,發現所檢樣品中有38%的樣品嘔吐毒素DON含量超標(1 mg/Kg),且有27%的樣品超標2倍以上;釀酒過程中,嘔吐毒素會在浸泡、發芽、烘干、發酵的過程中產生,Schwarz(1995)發現與原始大麥樣品相比,發酵五天后的麥芽中嘔吐毒素DON含量增加了18-114%;Zachariasova(2012)采用Q-E測定制酒過程中嘔吐毒素DON侵染的狀況,結果顯示在芽麥和啤酒中 嘔吐毒素DON的含量為5.6-139 μg/kg。
4、飼料及其原料中的DON

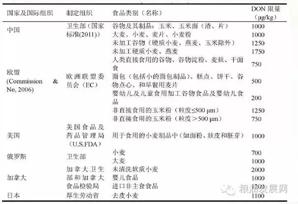
嘔吐毒素的限量標準

世界各國對小麥中嘔吐毒素DON的限量標準
上海飛測對小麥面粉及其制品中嘔吐毒素的檢測
上海飛測生物基于領先的熒光定量快速檢測技術平臺,推出了嘔吐毒素熒光定量快速檢測系統,包括嘔吐毒素熒光定量檢測試紙條、熒光定量快速檢測儀等,可快速、準確、定量的測定小麥、面粉、麩皮及面條、餅干等小麥制品中嘔吐毒素的含量。
嘔吐毒素熒光定量快速檢測產品的特點
方法領先
國內首個嘔吐毒素熒光定量快速檢測產品,替代膠體金和酶免等傳統快檢產品,實現從粗略定性到準確定量的升級換代;
快速簡便
一步加樣,8min出定量結果,極簡的操作,讓檢測過程不再繁瑣;
準確定量
基于時間分辨熒光定量原理,結果高度符合國標HPLC-MS法;
適應性強
既可檢測小麥、面粉,也可檢測面條、餅干等面制品中的嘔吐毒素含量,結果準確;
隨到隨檢
無需做標準曲線,ID卡導入標準曲線,樣品隨到隨檢,無需等待;
小巧便攜
檢測儀器小巧便攜,有成套快檢箱可供選擇,既可用于實驗室檢測,也可用于現場檢測;
安全環保
操作人員無需觸毒素標準品,檢測卡封閉設計,采用乙醇提取,對操作人員和環境均友好無污染。
權威驗證
以優異成績通過國糧局標準質量中心驗證評審,權威可靠;
結果輸出
檢測結果顯示于液晶屏上,可通過內置熱敏打印機打印,也可電子檔導出,還可上傳數據云平臺,實現遠程聯網檢測;
結果溯源
嘔吐毒素檢測儀器自身可保存超過10萬條檢測數據,包括項目名稱、檢測濃度、陰陽性判斷,參考范圍、檢測人員、檢測時間、樣本名稱、樣品來源等信息, 方便檢索和溯源。
嘔吐毒素熒光定量快速檢測產品性能技術參數

檢測流程圖

檢測儀及檢測箱

FD-100型熒光檢測儀
● 3.5寸觸摸屏,操作簡單;
● 儀器小巧,便攜;
● 結果可打印,可導出;

FD-600型熒光檢測儀
● 7寸觸摸液晶屏,系統功能全面;
● 5秒即可出檢測結果;
● 結果可打印、可導出、可聯網;

快檢箱
● 檢測所需設備和耗材全部配齊,可現場檢測,省心省事;
上一篇:淺談轉基因食品的利與弊